欢迎访问大庆精神教育基地网站!
 首页 
 基地概况 
 科研设置 
 科研队伍 
 规章制度 
 科学研究 
 文献中心 
 红色资源 
 学校首页 
基地新闻
  
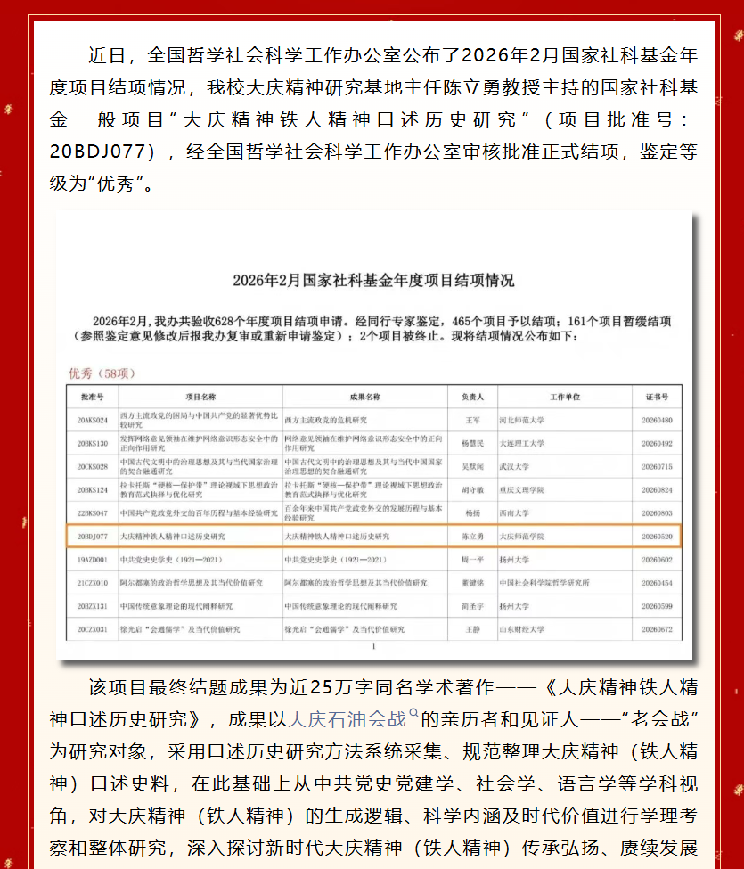
喜报丨我校陈立勇教授主持的国家社科基金项目结项获评“优秀”等级
2026-03-28 13:46 大庆精神研究基地  大庆师范学院


关闭窗口

 

 

大庆师范学院版权所有  信息管理:党委宣传部  技术支持:信息中心 计算机科学与信息技术学院 黑ICP备12004996号
地 址:黑龙江省大庆市让胡路区西宾西路  邮 编:163712  Email:webmaster@dqsy.net